Views: 30 Author: Site Editor Publish Time: 2019-07-01 Origin: Site
Since the heat output capability of solar water heaters is greatly affected by weather conditions such as sunshine, environment and temperature, in order to obtain hot water stably, domestic solar water heaters are usually equipped with auxiliary heat sources, and auxiliary electric heating methods using electric heating elements are the most common. However, in recent years, the use of other auxiliary heat sources has become a hot topic in the development of solar water heater technology, and gas heating devices are one of the solutions.
The gas water heater is a product for heating domestic hot water, and its heat output capability is not affected by sunshine and meteorological conditions. Due to the large heat output power and the ability to respond quickly to changes in thermal load, systems equipped with gas heating devices can, in most cases, quickly output hot water even if the solar water heater is not operational. However, since the fuel used is non-renewable natural gas, liquefied petroleum gas and other gas, on the one hand, the operating cost is high, on the other hand, it is inevitable to emit a certain amount of pollutants on site during operation, and because the gas supply in China is relatively insufficient. The national gas utilization policy did not include heating gas as a priority guarantee, which limited the development of the domestic gas boiler market to a certain extent.
The solar + gas dual-purpose furnace is a product for heating heating and hot water. Most models have the function of heating sanitary hot water, and have the characteristics of stable operation and good load response characteristics. Therefore, in the residential heating field, the combination of solar heating and gas heating can make more efficient use of gas, which has become a hot topic in the development of domestic gas heating boiler technology represented by wall-hung boilers.
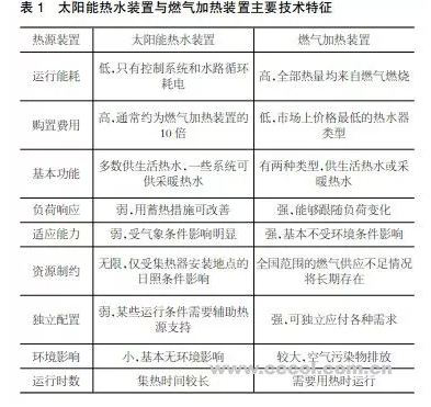
There are significant differences between solar water heaters and gas heaters in many respects, and these differences result in significant complementarity between the two. The use of gas heating device as an auxiliary heat source for solar water heating equipment needs to face the adaptability of the original structure and operation mode of the gas water heater. At the same time, the operating cost is high, and the combustion products of the gas have a certain degree of environmental pollution problems. The substances such as CO are highly dangerous, and gas leaks may cause accidents such as fires. It is recognized that the gas equipment must be properly disposed of. The difference between the two is shown in Table 1:
Existing gas water heaters are usually designed according to the requirements of individual use. When they are combined units of solar water heating systems, some problems may be solved, such as:
———The operating parameters differ between different units. Although a unit is still in a normal state, it may cause other units to enter an abnormal operating state.
———If a unit fails, the impact of the fault may be transmitted through the interface between each other, so that the impact is expanded;
———Different units have different operating characteristics, and the degree of optimization of the operating state has a great impact on the performance and operating costs;
--- When the heat source devices are combined, it may cause some operating conditions to be significantly different from those used alone, resulting in the corresponding heat source devices being in an abnormal operating state;
— The rationality of the capacity allocation of the various heat source units that make up the hot water system has also become an important issue. Excessive configuration may cause adverse effects on the economics of the system, while too low a configuration may result in hot water supply capacity. The expected usage requirements cannot be met.
Since the gas-assisted heating device is a new device in the solar water heating system, the safety design problem due to the configuration change is mainly solved by the safety characteristics of the device. The general requirements are fault isolation, interlock interlocking, and prevention of misoperation.
The fault isolation capability of the gas auxiliary heating device shall be capable of preventing the fault from adversely affecting other heat source devices or heat storage devices, or adversely affecting the water heater when other heat source devices or heat storage devices fail. The water heater should be capable of interlocking with external devices, including other heat source devices or heat storage devices, including interlocking or interlocking. Implement the following features when needed:
1.When the hot water temperature or heat output from the water heater may cause other heat source devices or heat storage devices to be in an abnormal state, stop the operation of the water heater to stop the output of hot water, and set the solenoid valve in the gas input pipe to be cut off by an external control circuit when needed. Gas supply is also considered to meet the above requirements;
2. The working state of the water heater can be transmitted to other heat source devices, heat storage devices or control devices through the electrical signals output.
At the same time, it should be considered that if the gas auxiliary heating device is connected to the solar water heating device, it should be allowed to start any one of the heat source devices independently or stop it unless it is limited by the protection function of the water heater or the corresponding heat source. For example, air source heat pump evaporator inlet air temperature is too low or other reasons for protection. If the water heater is allowed to operate simultaneously with other heat source devices, the operation of any one of the heat source devices should not create a hazard to the appliance or another heat source device, otherwise the other heat source device must be locked before entering the operating state.
For gas-assisted heating devices with automatic start and stop, it is also required to specify:
1.A water heater with automatic start function should consider the effect of the temperature fluctuation of the outlet water caused by the cold water in the pipeline at the beginning of the water supply.
2. The water heater automatically starts the ignition temperature should be set to -0.5 °C; the water heater automatically shuts down the flame temperature should set the temperature +0.5 °C.
As a general requirement, the materials used to manufacture parts, temperature adaptation range and environmental resistance, such as corrosion resistance, UV radiation resistance, etc., should meet the requirements of the system under normal and abnormal use conditions. Solar water heaters using flat-plate collectors may have water temperatures of up to 85 °C in summer. If hot water of such a high temperature directly enters the water inlet of a gas water heater, some structural components may be damaged. The inlet temperature of the gas water heater is generally designed to be less than 30 ° C. The consequence of the over temperature of the inlet is not only that the controller determines that the failure has occurred, but also that the seals on the inlet piping and the non-metallic materials in the piping are damaged.
As a solution, in principle, the materials and components in the gas heating device that are in contact with water should be able to withstand the temperatures and pressures under normal use conditions and will not cause hazards under unforeseen abnormal conditions. Specific requirements include, under normal use conditions, the inlet temperature of the household auxiliary heating gas rapid water heater is 5 ° C ~ 85 ° C, the set outlet water temperature is 35 ° C ~ 65 ° C, the inlet water pressure is 0.02 MPa ~ 1.0 MPa; Even under normal conditions, the components will not be affected by temperatures above 45 °C. It is still necessary to be able to meet the maximum temperature of 85 °C hot water impact test for 1 min under abnormal conditions, and to meet the 4 h high temperature impact test at 65 °C.
There are basically two basic schemes for the configuration of the auxiliary heat source and the solar heat source. In one scheme, the auxiliary heat source sends the output hot water to the heat storage device to become a parallel mode, and the other solution is to assist the heating device. The output hot water is sent directly to the water point, which is called serial connection. Parallel schemes Because it is difficult to achieve rapid response to hot water demand, dedicated gas heating devices are generally operated in a heat storage mode with a small capacity, and generally do not require load regulation performance. From the point of view of minimizing the operating cost requirements of the auxiliary heat source, most practical applications use a series scheme, or a combination scheme with two series and parallel operation modes.
Since the temperature rise of the gas-assisted heating device is roughly half that of the conventional gas water heater under normal conditions, in the system supporting the solar water heater, the gas-assisted heating device is generally required to be a gas water heater separately equipped in the same application place. Half of the capacity.
Since the capacity of the gas-assisted heating device usually needs to be considered to be able to independently satisfy the basic hot water demand in the case where the solar collector cannot provide heat, the auxiliary heat source is operated under partial load under partial operating conditions, and the partial load is operated. The thermal efficiency in the state is the key to determining the economics of its operation. Such products developed by a company are required to ensure that the thermal efficiency reaches 88% or more under 50% load conditions.
However, the design of the gas water heater as an auxiliary heat source device requires that the water flow rate is about twice as large as that of the conventional gas water heater at the same maximum heating power.
Although it is common practice to install a water mixing device at the hot water outlet or water point of the solar water heater to prevent overheating, the gas rapid water heater does not require a water mixing device, but for gas assist. The role of the water mixing device in the solar water heating system of the heating device is particularly important. By mixing cold water with over-temperature hot water, the temperature of the hot water entering the water inlet or the water end of the gas water heater is significantly reduced, on the one hand, the temperature regulation capability at the water end is improved, and on the other hand, the operating characteristics of the system are optimized.
Therefore, it is necessary to consider that if the application mode of the water heater includes the output hot water and is directly sent to the water point without passing through the water storage device, the water heater should be equipped with a water mixing device to prevent the inlet water temperature from being higher than the set outlet water temperature. Unless other functions are available, it can be avoided that the actual outlet temperature exceeds the allowable water temperature fluctuation because the inlet water temperature is higher than the set outlet temperature. For example, the gas water heater has been equipped with a water mixing unit.
Conventional design of gas water heaters has a maximum inlet temperature of 30 ° C or less, so the minimum temperature rise between the inlet and outlet is 10 ° C or more. When combined with the solar water heater and the heat pump water heater, the gas water heater should be ignited when the outlet temperature of the hot water tank is 40 ° C. At this time, the water temperature cannot be lower than 50 ° C, which is not only beyond the comfort. Scope, but also may cause the user to be burnt.
Therefore, using the electronic control technology to set the state of the mixing valve according to the different conditions before and after the ignition of the gas water heater, respectively, setting the different hot water temperature after mixing, has become one of the effective solutions. As another solution, it is to develop a special gas-assisted heating unit for gas water heaters with different thermal performance than conventional designs. One of the characteristics of the latter is the smaller minimum temperature rise. A gas-assisted heating device developed by a company with automatic constant temperature function can meet the following requirements:
1.For water heaters with a rated flow rate of 6 L/min, the outlet water temperature should be set to ±2 °C under operating conditions with a flow rate of 6 L/min; for water heaters with rated flow <6 L/min, under rated flow conditions The outlet water temperature should be set to ±2 °C.
2. When the flow changes and the water heater is started, the actual water temperature change within 30s exceeds the specified water temperature fluctuation range, and is not regarded as an abnormal phenomenon.
3. When the burner is turned off, the fluctuation of the outlet water temperature should still be maintained within the allowable range, unless the water heater stops discharging water at this time. Because the water heater stops discharging water, there are usually two situations, no need to use hot water, or when the inlet water temperature is high, the hot water does not enter the water heater and is sent to the water point by bypass. Additional performance requirements for gas-assisted heating devices, see Table 2:
In the residential solar heating system actually put into use, the capacity of the solar heat collecting device is usually less than 50% of the residential thermal load. Because the maximum heating load demand in winter is at night, the heating load has a large thermal inertia and the temperature changes slowly. Therefore, on the heating system side, the problem with the gas-assisted heating device is not as much as the problem of the hot water side. Moreover, the load regulation measures on the heating side of the gas heating device are inherently perfect. During the heating season, the solar heating system mainly undertakes the partial load of the heat preservation operation and the heating operation during the day when the house is unoccupied. When the maximum heating demand of the house occurs, the gas heating device basically needs to bear the full load.
However, due to the high power of the gas heating device, when the domestic hot water is assisted in the non-heating season, the thermal efficiency requirement needs to be relaxed to about 84% in the operating state of the 50% domestic hot water load rate. At the same time, under the non-heating operation condition, the domestic hot water is heated, and the water temperature entering the gas heating device is required to be lowered by the cold water mixing method to avoid the water outlet temperature exceeding the allowable range and affecting the comfort.
In the field of solar thermal utilization, the solar energy utilization rate is often measured by the solar energy guarantee rate. However, in a high-density building, even a multi-storey residential building of 12 stories or less, considering the installation conditions and phases of the solar collector. Constraints such as sun shadows in neighboring buildings, even in areas with abundant solar energy resources, solar water heating systems that require all users to be equipped with a solar energy guarantee rate of 60% are virtually impossible to implement, so they have to face two Choice: either do not install a solar water heater or reduce the solar guarantee rate.
In fact, one of the trends in the development of solar thermal utilization technology in recent years is that the smaller capacity solar collector system in the heating system is matched with the larger capacity auxiliary heat source, and its technical economy is superior, although the winter auxiliary heat source operation cost Higher, but the excess capacity of the solar collector system in summer is greatly reduced. The cost of solar collectors is relatively high. If a collector with a small heat collection area is used, the part of the purchased cost can be reduced by the part of the cost of the auxiliary heat source device, thereby reducing the total cost of the system. In order to ensure that the solar water heating system still has good performance under the most unfavorable operating conditions, in general, the capacity of the auxiliary heat source does not change due to the configuration of the solar collector. Therefore, the solar energy-guaranteed hot water system with a solar energy guarantee rate of 30% is compared with 60% of the similar systems, but the area of the solar collector is reduced, and the total cost is reduced, even if the operating cost of the former is increased. However, the total cost over the life cycle may still be lower. More importantly, a smaller area of solar collectors will encourage more users to adopt solar collectors. In addition, the capacity of the solar water heating system used for heating is more than 30% guarantee rate, the impact of the cost is not limited to this, the residential heating heat load is roughly 10 times the domestic hot water load, and the solar heating system provides residential insulation during the day. The use of heat is roughly 30% of the full-day heat load. Therefore, it is basically unnecessary to take heat storage measures for heating heat. Otherwise, it is necessary to provide more heat load for higher guarantee rate than to save life. The difference in system cost, installation site, and mode of operation is evident in heat storage devices with much larger hot water capacities.
It is understood that the capacity selection range of foreign solar collectors is only about 10%, and less than 50% is more common. Such systems with lower solar energy guarantee rate are significantly improved due to the high-performance auxiliary heat source device. The use of performance is therefore more popular in the market. It can be seen that appropriate reduction of solar energy guarantee rate is more conducive to the promotion and application of solar water heating system, which is conducive to the development of solar thermal utilization industry. From a macroscopic point of view, it is conducive to reducing conventional energy consumption.
When using a gas heating device as an auxiliary heat source, it is first necessary to consider countermeasures for gas leakage. As a gas heating device, since its design must comply with the corresponding gas appliance design standards and specifications, its structure and corresponding safety measures can effectively reduce the degree of damage in the event of gas leakage. However, conventionally designed solar water heaters do not cover safety measures under conditions where the gas concentration reaches a high level in design standards and specifications, which may lead to safety accidents.
Obviously, when considering the use of a gas heating device as an auxiliary heat source, it is necessary to have corresponding measures for the structural design and operation control, and the danger that the gas may leak once it leaks. Therefore, it should be stipulated that if the water heater is installed inside the appliance, the appliance structure should be able to prevent gas from leaking into the rest of the appliance when the gas leak occurs, unless the safety performance of these parts meets the requirements of the relevant gas appliance standard.
The use of gas heating devices as solar-assisted heat sources has a significant impact on the technical economy of solar water heaters; however, when some heat source devices designed for independent operation are configured and operated in combination, the effects of these devices may be poor. In order to improve the technical economy of the system, in order to achieve safe and reliable operation of the system, such as reducing the solar guarantee rate, over temperature limit, reducing the minimum temperature difference of the gas heating device and the safety design for dealing with gas leakage Such measures need to be properly considered during system design and installation. The operation principle of the household multi-energy complementary heating system is shown in Figure 1:
CONTACT US:
Tel: 0086-519-85083393
Mobile: 13701509293
Inquiry E-Mail: sunpower@sunpower-solar.com
Don’t let a limited budget keep you from getting the comfort equipment you need for your home or business,Sign up to receive our Solar energy expertise by solar pros!
